设为首页
|
加入收藏
协同办公
顺风私有云
顺风光电投资(中国)有限公司
ShunFeng Photovoltaic Investment(china) Co., Ltd.
首页
公司概况
顺风集团简介
顺风中国投简介
管理团队
公司业务
地面集中式太阳能电站
运营电站展示
分布式光伏综合解决方案
项目成果展示
新闻中心
联系我们
首页
⊙
行业新闻
⊙
国家能源局:就加快风电与光伏发电平价上网征求意见
公司新闻
行业新闻
2
新闻中心
NEWS CENTER
国家能源局:就加快风电与光伏发电平价上网征求意见
来源:
|
作者:
管理员
|
发布时间:
2018-09-15
|
4284
次浏览
|
🔊
点击朗读正文
❚❚
▶
|
分享到:
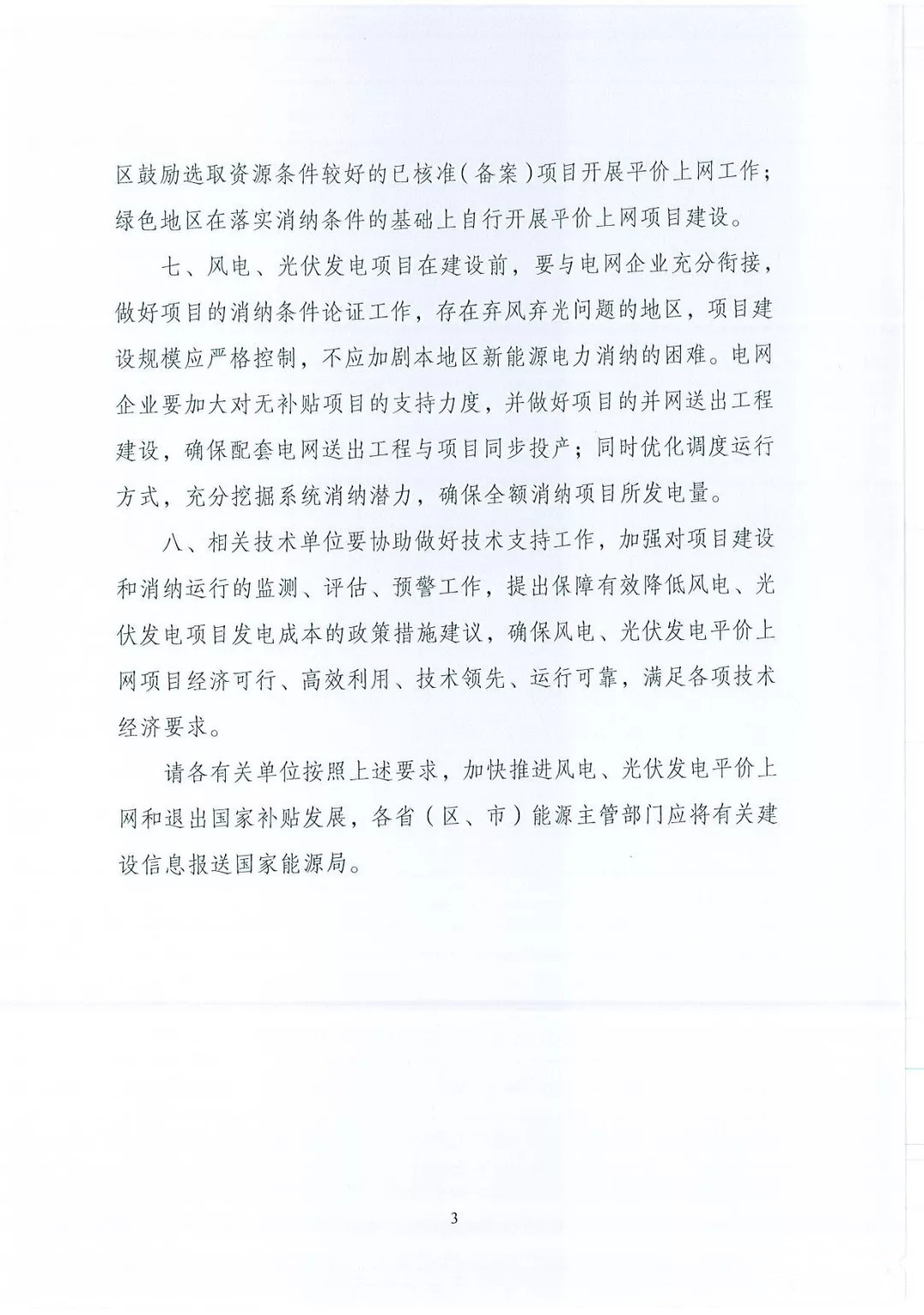
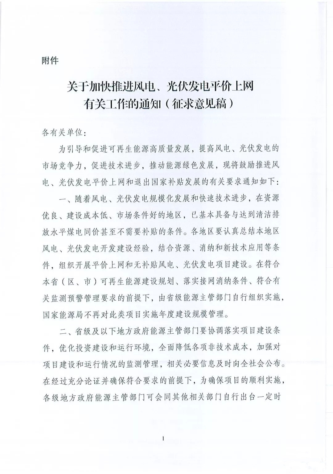
近日,国家能源局综合司发布《关于征求《关于加快推进风电、光伏发电平价上网有关工作的通知》意见的函》。
近日国家能源局下发了《关于加快推进风电、光伏发电平价上网有关工作的通知(征求意见稿)》。征求意见稿指出,各地要组织开展平价上网和无补贴风电、光伏发电项目建设。国家能源局对符合各省可再生能源建设规划、落实接网消纳条件、符合有关有关监测预警管理要求的项目,不再实施年度建设规模管理,由省级能源主管部门自行组织实施。
意见稿特别提出,各地可以自行出台一定时期内的补贴政策,地方补贴政策不影响项目评价属性的认定。
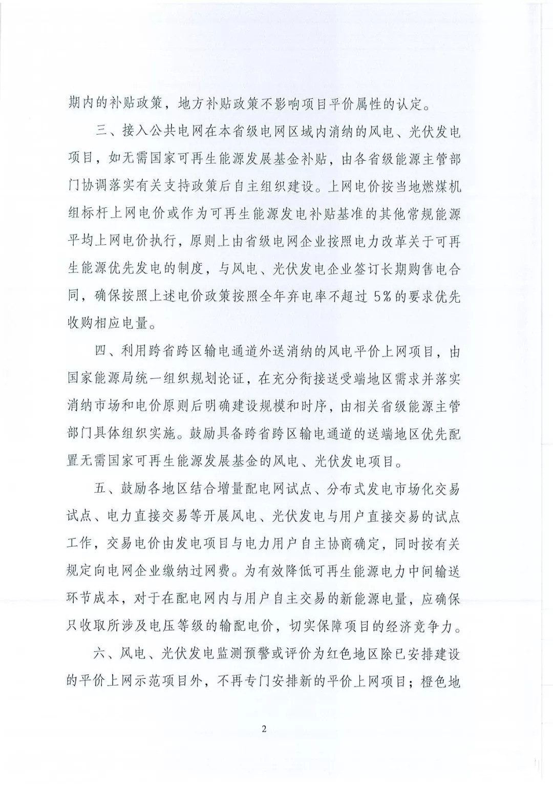
意见稿提出,上网电价按当地燃煤机组标杆上网电价或作为可再生能源发电补贴基准的其他常规能源平均上网电价执行,由省级电网企业与风电、光伏发电企业签订长期购售电合同,按照全年弃电率不超过5%的要求优先收购相应电量。
上一篇:
国家能源局:全面梳理统计“十二五”光伏、风电项目信息
下一篇:
国家能源局:不需补贴光伏发电项目可自行实施