设为首页
|
加入收藏
协同办公
顺风私有云
顺风光电投资(中国)有限公司
ShunFeng Photovoltaic Investment(china) Co., Ltd.
首页
公司概况
顺风集团简介
顺风中国投简介
管理团队
公司业务
地面集中式太阳能电站
运营电站展示
分布式光伏综合解决方案
项目成果展示
新闻中心
联系我们
首页
⊙
行业新闻
⊙
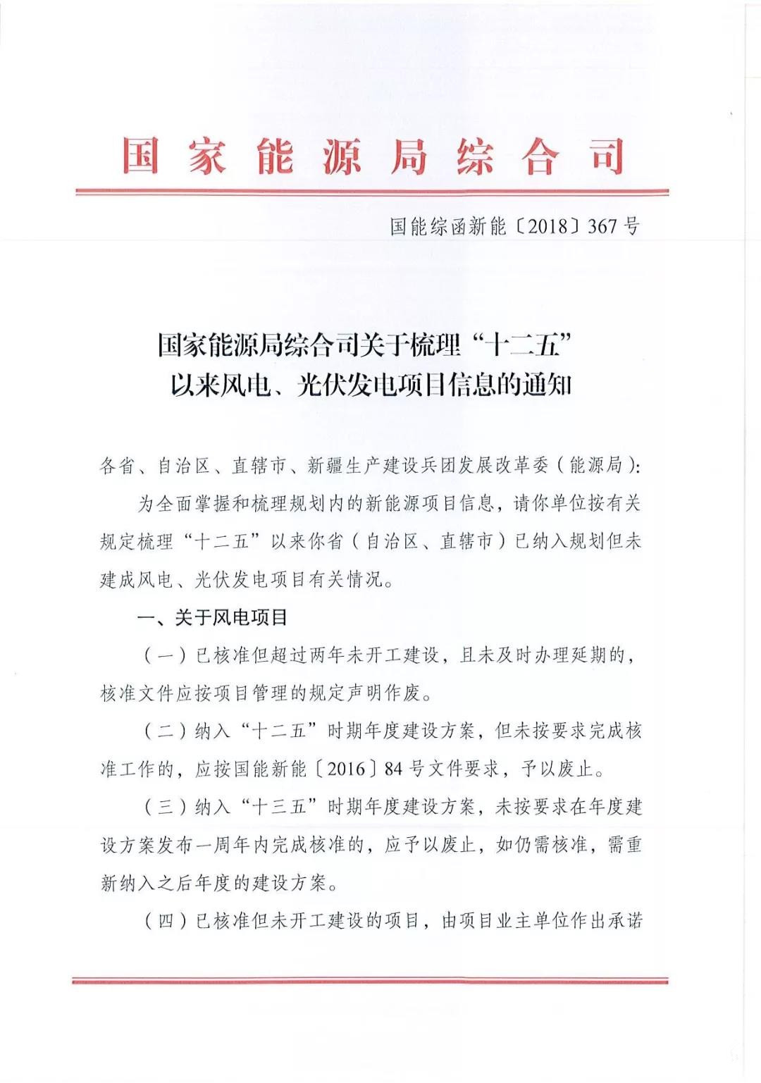
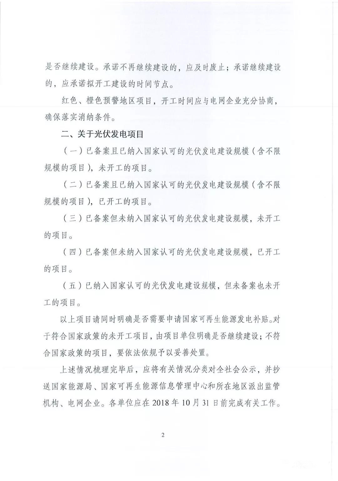
国家能源局:全面梳理统计“十二五”光伏、风电项目信息
公司新闻
行业新闻
2
新闻中心
NEWS CENTER
国家能源局:全面梳理统计“十二五”光伏、风电项目信息
来源:
|
作者:
管理员
|
发布时间:
2018-09-26
|
4535
次浏览
|
🔊
点击朗读正文
❚❚
▶
|
分享到:
近日,国家能源局发布了关于“十二五”以来风电、光伏发电项目信息的通知,通知称,为全面掌握和梳理规划内的新能源项目信息,要求相关单位按有关规定梳理“十二五”以来各省(自治区、直辖市)已纳入规划但未建成风电、光伏发电项目有关情况。
虽
然我们知道,截止2018年6月底,全国已经并网的风电项目规模为17120万kW,已经并网的光伏项目规模为15456万kW。然而,由于各类方式的不同,已经并的项目种类也是纷繁复杂!
全国到底有多少:
已备案、有指标、已并网的项目
已备案、有指标、未并网的项目
已备案、无指标、已并网的项目
已备案、无指标、未并网的项目
未备案、有指标、未并网的项目
估计谁也说不准确。现在国家能源局要对全国的风电、光伏进行一个摸底排查工作,该
项工作要求在10月底完成。
上一篇:
国家能源局:2022年以前仍有补贴、十三五规划目标大幅上调
下一篇:
国家能源局:就加快风电与光伏发电平价上网征求意见